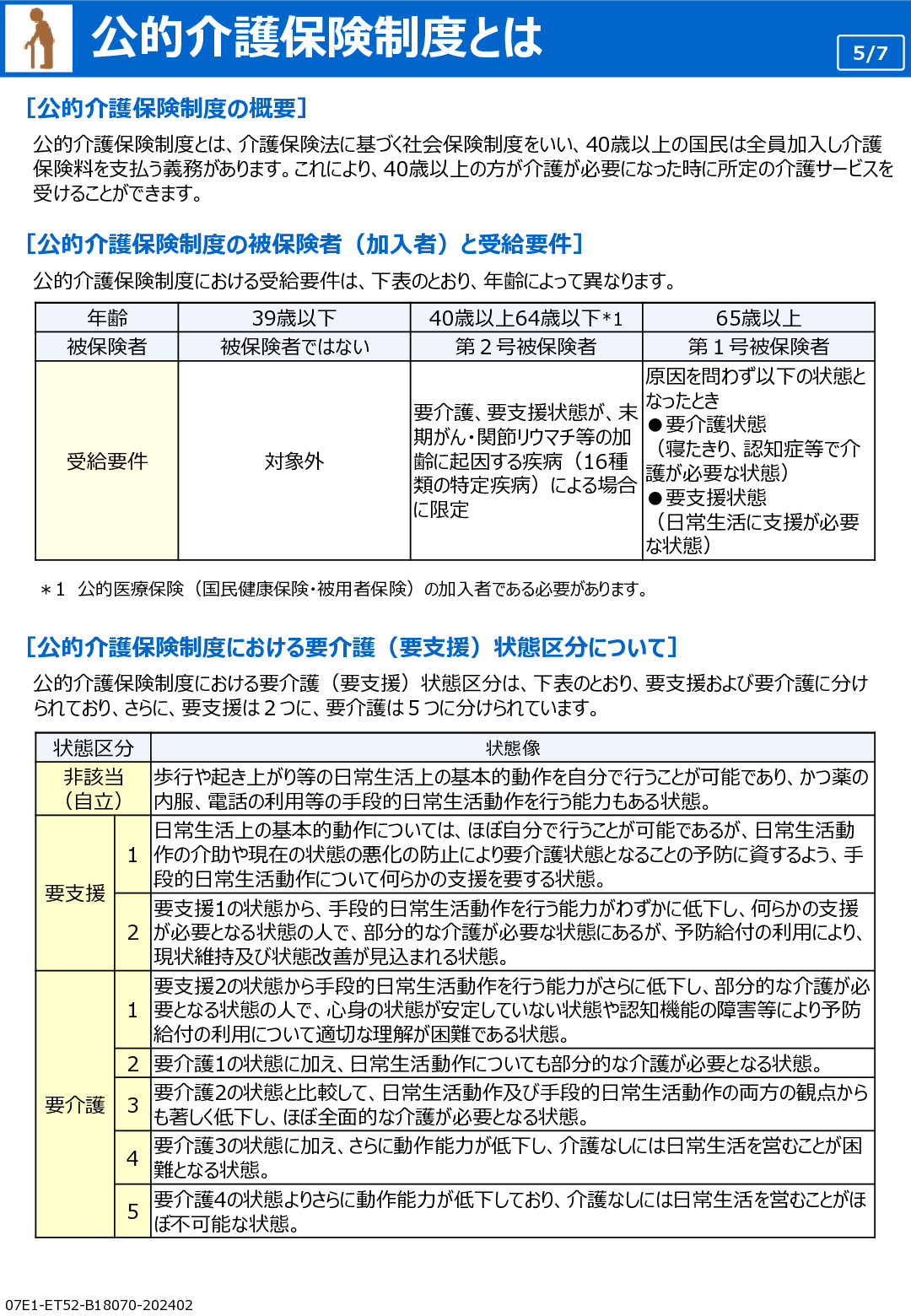
知っていますか?介護のこと
65歳以上では5人に1人が
要介護・要支援状態です

65歳以上の高齢者では約5人に1人が要介護・要支援の認定を受けており、特に75歳以上になると、その割合は約3人に1人まで高まります。
- 出典:
- 令和5年度 介護保険事業概況報告(厚生労働省)
介護にかかる自己負担額は
平均494万円です

介護にかかる費用の総額は約1,500万円と言われています。そのうち、約1,000万円は医療保険のように公的介護保険が要介護状態により何割か補ってくれますが、約500万円は実費で自己負担する必要があります。
- 出典:
- (公財)生命保険文化センター「平成30年度 生命保険に関する全国実態調査」、厚生労働省「介護給付費等実態統計 令和2年度10月審査分」
494万円もかかるのはどうして?
介護の初期に平均69.2万円かかるから
- 自費で購入等した場合の初期費用例
ポータブル
トイレ*水洗式 1~4万円
シャワー式 10~25万円自宅
改修
費用廊下・階段・浴室用など1万円~(工事費別途)
いす式直線階段用50万円~(工事費別途)等有料
老人ホーム総額費用の月額換算平均
介護付き:約26万円
住宅型:約11万円
家賃などの居住費、
管理費、食費、光熱水費などを合計した月額- *
- お住まいの役所に事前に申請することで、購入や施工後に一定の金額の支給を受けられます。
要介護状態になったあと毎月平均7.8万円かかるから
- 要介護5で在宅サービスを 月に40万円利用した場合
(自己負担1割・住民税非課税者以外) 
- 出典:
- 生命保険文化センター 平成30年度生命保険に関する全国実態調査
- 利用サービス例
- 週5回の訪問介護
- 週1回の通所系サービス
- 1ヶ月に1週間程度の短期入所
- 特殊寝台・エアーマットなどの 福祉用具貸与等
介護に必要な期間が54.5ヶ月かかるから
介護が必要な期間は平均すると54.5ヶ月といわれています。そのため、要介護状態初期に必要な費用、月々の費用を合計すると平均約494万円になります。

- 出典:
- 公益財団法人 生命保険文化センター「平成30年度生命保険に関する全国実態調査」* 公的介護保険サービスの自己負担費用を含む
介護が必要なとき、まとまった資金があれば
介護する子、介護される親、みんなが安心

親子のコミュニケーションのきっかけに、そしてお金の心配をせず、安心して長生きしてほしいという願いを込めて。
ミライを結ぶ介護保険が
あなたと家族を支えます。

ミライを結ぶ
介護保険の特長
- 特長
01 最大500万円の一時金を一括で受け取れる - 特長
02 カテエネ会員限定!
保険料は月々30円から入れるお手頃な保険料
(500万円プラン、20~24歳の保険料) - 特長
03 健康告知は3つだけ。持病があっても入りやすい - 特長
04 両親の介護保険を代理で申し込める
保険料はこちらから 無料で10秒お見積り
最大500万円の一時金を
一括で受け取れる
ミライを結ぶ介護保険では「300万円プラン」と「500万円プラン」の2つのプランをご用意しました。介護の自己負担額平均494万円に備える「500万円プラン」がオススメです。
- 保険金のお支払い条件
- 公的介護保険制度に基づく要介護2以上の認定を受けた場合
- 東京海上日動所定の要介護状態(要介護2用)*1と診断され、その状態が90日を超えて継続した場合
ミライを結ぶ介護保険なら公的介護保険制度の支給対象外の出費を中心に、使用目的を問わず活用OK。介護の初期にまとまったお金があるとプロのサービスが受けられて安心です。
公的介護保険対象のサービスと組み合わせることで、
介護の負担を軽減できます。
ミライを結ぶ介護保険
ご活用イメージ
- 公的介護保険
対象サービス 【在宅サービス】
- 訪問介護
- 訪問入浴介護
- 訪問看護
- 訪問リハビリテーション等
【通所・短期入所】
- デイサービス
- ショートステイ
【複合型サービス】
- グループホーム
- 複合型サービス
- 公的介護保険
対象“外”サービス 【在宅サービス】
- 家事代行の依頼
- 配食サービス費等
【消耗品等購入】
- おむつ等
【住宅リフォーム】
- 公的介護保険支給額以上のリフォーム費用
【有料老人ホーム】
- 有料老人ホームへの入居費、居住費、食費等

デイサービスに加え、プロに家事の代行等を依頼することで仕事を休む必要がなくなります。
ミライを結ぶ
介護保険の保険料
ミライを結ぶ介護保険は中部電力ミライズコネクトと東京海上日動火災がカテエネ会員のために作った団体保険です。
カテエネ会員限定の団体保険だからこそ、実現できたお手軽な保険料。
| 300万円 プラン | 500万円 プラン | |
|---|---|---|
| 20~24歳 | 20円 | 30円 |
| 25~29歳 | 30円 | 50円 |
| 30~34歳 | 60円 | 100円 |
| 35~39歳 | 120円 | 200円 |
| 40~44歳 | 230円 | 390円 |
| 45~49歳 | 280円 | 460円 |
| 50~54歳 | 380円 | 640円 |
| 55~59歳 | 550円 | 910円 |
| 60~64歳 | 1,180円 | 1,970円 |
| 65~69歳 | 2,450円 | 4,080円 |
| 70~74歳 | 5,380円 | 8,960円 |
| 75~79歳 | 12,360円 | 20,590円 |
| 80~84歳 (更新のみ) | 23,360円 | 38,940円 |
- 料率改定等により翌年以降の保険料が変更になることがあります。
- 保険料は、保険の対象となる方ご本人の年齢(団体契約の始期日時点)によって異なります。
- 保険料は5歳きざみの年齢区分ごとに設定しており、団体契約の始期日時点の満年齢で保険料が決まります。更新時に年齢区分が変わる場合は保険料が変わります。
- 同性間パートナーにあたる方を被保険者とするお申込みは受け付けておりません。ご了承ください。
- 保険金をお支払いする主な場合については、「補償の概要等」をご覧ください。
- カテエネ会員を脱退された場合は、「ミライを結ぶ介護保険」の加入資格も喪失し、更新のタイミングで脱退(解約) となります。
ご利用いただける
クレジットカード
お申込みの際はクレジットカードをご用意ください。ご利用いただけるクレジットカードは、VISA、Mastercard、JCB、American Express、Diners Club、Discoverとなります。

健康告知は3つだけ。
持病があっても
入りやすい
過去2年以内の入院、疾病等による検査・治療歴がなければ大丈夫。
告知の内容については、お見積りに進んでご確認ください。
両親の介護保険を
代理で申し込める
カテエネ会員さま本人がお手続きすることで、カテエネ会員さま本人、配偶者、お子さま(同居別居問わず)、カテエネ会員さま本人および配偶者の両親(同居別居問わず)、カテエネ会員さま本人の兄弟姉妹(同居別居問わず)、カテエネ会員さま本人の同居の親族(*1)もお申込みいただけます。さらに医師の診査や健康診断書の提出は不要です。
(*1)親族とは、6親等以内の血族または3親等以内の姻族をいいます(配偶者を含みません。)。
- 団体契約の始期日時点の年齢が満5歳~満79歳以下の方が加入OK
- 加入者が会員であれば被保険者が非会員でもOK
- 遠くにお住まいの配偶者の両親もOK
お申込みから補償開始までの
スケジュール
毎月末日までにお申込みいただいた場合、補償開始日は翌月1日となります。
保険料は、翌々月10日以降(クレジットカード会社によって異なります。金融機関が休業日の場合には翌営業日)よりクレジットカードご利用代金と同様に引落し開始となります。

中途解約について
ミライを結ぶ介護保険はいつでも解約可能です。また保険期間開始日までにお手続きいただければ保険料引き落とし前に解約が可能です。
ご家族の保険料をチェック 無料で10秒お見積り
お客様からの声
加入した99.5%の人が満足

ミライを結ぶ介護保険に加入された方のうち、99.5%が保険について満足していると回答しています。
- 出典:
- 2023年4月~2024年3月 ミライを結ぶ介護保険 お申し込みアンケート満足度調査。☆3から☆5(5段階評価)の合算値です。
約67%の方が家族への負担軽減や介護への備えができて安心と回答

ミライを結ぶ介護保険に加入された方のうち、約67%が家族への負担軽減や介護への備えができて安心と回答しています。
- 出典:
- 2023年4月~2024年3月 ミライを結ぶ介護保険 お申し込みアンケート満足度調査より
ご家族と一緒に加入する方が約2人に1人

保険に加入された方のうち、約2人に1人がご家族と一緒に加入しています。
- 出典:
- 2023年4月~2024年3月 ミライを結ぶがん保険・ミライを結ぶ介護保険 加入データ
お客様の声
なぜ「ミライを結ぶ介護保険」に入ろうと思ったのか、加入しようと思った理由や決め手など、お客さまのお声をご紹介いたします。
- スマホで簡単申し込みだったから。(40代男性)
- シンプルであり、手頃な金額で補償を受けられると感じたから。(50代女性)
- 保険料の割に補償が充実しているから。(50代男性)
- カテエネを信頼しているから(40代女性)
- ※いずれも2023年4月~2024年3月実施 ミライを結ぶ介護保険 お申し込みアンケートより、一部体裁を整えたうえで掲載
迷ったらまずはチェック 無料で10秒お見積り
よくあるご質問
介護保険について
どのような場合に保険金が支払われますか?
保険期間中に公的介護保険制度に基づく要介護2以上の認定を受けた状態となった場合、または以下の①および②のいずれにも該当する状態であることを医師等に診断され、その状態が診断された日から90日を超えて継続した場合に保険金が支払われます。
- ①歩行、寝返り、入浴、排せつ等日常生活上の一部の行為の際に、他の方の介助または補助具を必要とする状態であること。
- ②以下のいずれかの状態であるため他人の介護が必要な状態であること。
- 衣類の着脱の際に、「ボタンのかけはずし」「上衣の着脱」「ズボンまたはパンツ等の着脱」「靴下の着脱」について、2つ以上の行為についてできない状態、またはできない行為・見守りを必要とする行為が合わせて3つ以上ある状態であること。
- 認知症により、所定の問題行為が見られること。
加入をするために医師の診査や健康診断書の提出は必要ですか?
不要です。オンライン上で健康状態告知をいただくだけでご加入いただけます。
※ご回答内容によっては、ご加入をお断りすることがあります。
持病がありますが、加入できますか?
持病の有無が必ずしも加入をお断りする理由にはなりません。ただし、下記の場合はご加入いただけない場合がございます。
- ●以下(1)~(3)のいずれかに該当する場合
- (1)現在「歩行」「食事」「排せつ」「入浴」「衣服の着替え」「店での買い物」「公共の交通機関の利用」のいずれかにおいて、他の方の介助または補助具を必要とする。
- (2)今までに、公的介護保険の要介護・要支援の認定申請をしたことがある。
- (3)今までに、認知症、軽度認知障害(MCI) もしくはそれらの疑いまたはがん(悪性新生物、癌、悪性しゅよう、肉腫、白血病、悪性リンパ腫、骨髄腫を含み、上皮内がんを除きます)で、医師の診察・検査・治療・投薬を受けたことがある。
- ●告知日(ご記入日)より過去1年以内に病気 やケガで入院をしたことまたは手術を受けたことがある場合
- ●告知日(ご記入日)より過去2年以内に下表 の病気であると医師に診断されたこと、または下表の病気のため医師から検査(注)・治療(投薬の指示を含みます)を受けるように指導されたことがある場合
(注)検査結果が異常なしだった場合は「なし」となります。
【お引受けできない病気】
・肝硬変 ・脳卒中(脳梗塞、脳出血、くも膜下出血) ・脳しゅよう ・心筋梗塞 ・心筋症 ・心不全 ・心房細動 ・糖尿病(高血糖・糖尿病の合併症を含みます) ・うつ病 ・双極性障害(躁うつ病) ・統合失調症 ・アルコール依存症 ・パーキンソン病 ・アルツハイマー病 ・レビー小体病 ・前頭側頭葉変性症 ・ピック病 ・(骨折歴を伴う)骨粗しょう症 ・関節炎(リウマチ性、変形性)
公的介護保険の給付対象になる「特定16疾患」とは何ですか?
公的介護保険は、加齢に起因する以下の16種類の特定疾病を原因とする要介護状態のみを給付対象としています(介護保険法施行令第二条より)。
- がん(医師が一般に認められている医学的知見に基づき回復の見込みがない状態に至ったと判断したものに限る。)
- 関節リウマチ
- 筋萎縮性側索硬化症
- 後縦靱帯骨化症
- 骨折を伴う骨粗鬆症
- 初老期における認知症
- 進行性核上性麻痺、大脳皮質基底核変性症及びパーキンソン病
- 脊髄小脳変性症
- 脊柱管狭窄症
- 早老症
- 多系統萎縮症
- 糖尿病性神経障害、糖尿病性腎症及び糖尿病性網膜症
- 脳血管疾患
- 閉塞性動脈硬化症
- 慢性閉塞性肺疾患
- 両側の膝関節又は股関節に著しい変形を伴う変形性関節症
保険について
自分が加入した後、配偶者を追加で申込むことはできますか?
お申込みいただけます。保険期間中に本サイトからお手続きいただくか、更新時にお手続きください。
保険期間中に追加する場合は、翌年以降もカテエネ会員と配偶者の契約を別々でお手続きいただくことになりますのでご注意ください。
満期返れい金はありますか?
満期返れい金はありません。掛け捨てタイプの保険となります。
年末調整の保険料控除の対象になりますか?
対象になります。控除証明書をご希望の場合は、「東京海上日動団体保険サポートデスク」へご連絡をお願いいたします。
加入後に保険料は変わりますか?
保険料は5歳きざみの年齢区分ごとに設定しており(例えば40歳~44歳が同じ保険料となります。)、団体契約の保険期間の開始時点の満年齢により保険料が決まります。従って、更新の際に年齢区分が変わる場合(例:30歳・35歳・40歳・45歳等)には、保険料が変わります。
手続きについて
外国籍でも加入できますか?
日本語で記述されている「重要事項説明書【契約概要・注意喚起情報のご説明】」等の内容をご理解いただければお申込みいただけます。
加入後にプランの変更はできますか?
申し訳ございませんが、保険期間中のプラン変更は受け付けておりません。更新時にお手続きいただきますようお願いいたします。
更新時の変更の際には変更の内容によって再度告知をいただく場合がございますのでご注意ください。
詳しくは、引受保険会社である「東京海上日動 団体保険サポートデスク」までお問い合わせください。
保険契約中にカテエネ会員をやめた場合どうなりますか?
カテエネ会員のみがご加入できる保険となりますので、カテエネ会員資格を喪失された場合はご継続いただけません。
カテエネ会員でない場合は加入できますか?
ご加入できません。カテエネ会員になって頂く必要がございます。
加入した後、何か書類は届きますか?
ご加入後、ご登録いただいた住所に「団体保険加入者票」が届きます。お申込み内容に相違がある場合には、「東京海上日動 団体保険サポートデスク」へご連絡をお願いいたします。
途中解約は可能ですか?
毎月末日までにご連絡(受付)いただいた変更・解約につきましては、翌月1日付けの変更・解約として手続きさせていただきます。
各種お問い合わせ先を教えてください。
- 【お申込み前】
- ■保険内容・お手続き方法等について
- 「ミライを結ぶ保険 案内デスク」
TEL:0120-197-464
【受付時間】平日9:30~17:00(土日祝・年末年始をのぞく)
- 【お申込み後】
- ■お申込み後の変更・解約について(クレジットカードの変更も含む)
- 「東京海上日動 団体保険サポートデスク」
TEL:0120-197-464
【受付時間】平日9:30~17:00(土日祝・年末年始をのぞく)
- ■事故のご連絡・ご相談
- 「事故受付センター(東京海上日動安心110番)」
TEL:0120-720-110
【受付時間】24時間365日
- ■その他のお問い合わせについて「東京海上日動 団体保険サポートデスク」
- TEL:0120-197-464
【受付時間】平日9:30~17:00
(土日祝・年末年始をのぞく)
加入者限定特典
ご高齢の方の生活支援や介護に関するご相談をコールセンターで承ります。また東京海上グループのネットワークを活かし、優待条件でご利用いただける各種サービスを紹介します。
各種医療や法律税務等の相談も可能です。
介護アシスト 電話介護相談や各種サービスの優待
電話介護相談
ケアマネジャー・社会福祉士・看護師等が電話で介護に関する相談にお応えします。

- 公的介護保険制度の内容や利用手続き
- 介護サービスの種類や特徴
- 介護施設の入所手続き
- 認知症への対処法等
各種サービス優待紹介
| 家事代行 | 掃除や調理、買い物といった家事を代行するホームヘルパーを派遣します。 |
|---|---|
| 食事宅配 | 調理済みの食事を宅配します。カロリーや塩分、タンパク質等を調整した食事も用意しています。 |
| 住宅 リフォーム | 段差の解消や介助可能な浴室等、高齢者向けの住宅リフォームを承ります。* |
| 見守り・ 緊急通報 システム | おひとり住まいや日中ご家族が不在の場合にも安心いただけるよう、緊急時に通報ができる機器等を設置します。* |
| 福祉機器 販売・ レンタル | 杖、歩行器、ベッドといった福祉機器類を販売またはレンタルします。* |
| 有料 老人ホーム・ 高齢者住宅 | 入居可能な有料老人ホームや高齢者住宅を紹介します。 |
| バリアフリー 旅行 | バリアフリーに配慮したツアー旅行を提供します。 |
- *公的介護保険の給付対象となる場合を除きます。
- ※サービスのご利用にかかる費用については、お客様にご負担いただきます。
- ※お住まいの地域によってはご利用いただけなかったり、優待を実施できないサービスもあります。
インターネット介護情報サービス
「介護情報ネットワーク」を通じて、介護の仕方や介護保険制度等、介護に関する様々な情報をご提供します。
認知症アシスト
脳機能の維持向上に役立つトレーニングから、認知症になった場合のご本人やご家族等を支えるサービスまで、幅広くご提供します。
脳の健康度チェック
パソコン・スマートフォン等を用いたトランプテストで「脳の健康度」をセルフチェックできるサービス『のうKNOW』をご提供します。
- 脳機能向上トレーニング
㈱NeU提供の「脳を鍛えるトレーニング」をご利用いただけます。監修は「脳トレ」第一人者の川島隆太氏。
- 認知症介護電話相談
ケアマネジャー・社会福祉士・看護師等が、認知症の対処法等のご相談に電話でお応えします。
- 「認知症の人と家族の会」の紹介
メディカルアシスト
ご加入者さま本人だけでなく、ご家族もご利用いただけます。
フリーダイヤルで24時間365日受付。
- がん相談窓口
臓器毎の
専門医がんに関する様々な悩みに、臓器ごとの専門医が症状や治療法等についてきめ細かいアドバイスを行います。
心のケア 心療内科の医師が、がん治療における患者とご家族の心のケアを行います。
治療以外の
ご相談医療制度や闘病生活、在宅医療等の患者とご家族の生活の悩みをメディカルソーシャルワーカーが支援します。
- 緊急医療相談
現役の救急専門医や看護師がコールセンターに常駐。突然の発病やケガから、日常の身体の悩みについて的確にアドバイスします。
- 予約制専門医相談
一般内科、緩和医療、口腔外科等30以上の診療分野ごとに専門医への相談が可能です。事前に予約することで専門医が病院に行く前の事前相談や、セカンドオピニオン等の不安などにお答えします。
- 医療機関案内
夜間・休日の救急医療機関や出張先・旅先での最寄りの医療機関等、全国57万件のデータベースからお客様のご要望にあった医療機関等をご案内します。
- 転院・患者移送手配
国内の転院や患者移送にかかわる手続き・手配の一切をお手伝いします。
※転院先の医療機関の紹介・予約は行っておりません。
※実際の転院移送費用は、お客様にご負担いただきます。
デイリーサポート
法律の問題や税金についてなど、様々な生活上の疑問について電話で相談ができます。
- 暮らしの情報提供
- 社会保険に関する相談
- 法律に関する相談
(メールでの相談も可) - 税務についての相談
(メールでの相談も可)
- いずれも土日祝・年末年始を除きます。
ご加入方法
本保険お申込みのお手続きはWEB上で完結します。お見積りボタンをクリックまたはタップしてからの流れは以下のようになります。
手続き時間の目安は、約10分です(重要事項説明書、付帯書面をお読みになる時間を除きます)。
- 1保険料の
お見積もり 被保険者の選択と生年月日・性別の入力、保険商品・プランの選択
- 1保険料の
- 2お客様情報の
ご入力 会員情報および被保険者情報の入力
- 2お客様情報の
- 3告知の
ご入力 他保険加入状況と健康状態告知の入力
- 3告知の
- 4重要事項の
ご説明 保険加入に関する重要事項の確認
- 4重要事項の
- 5お申込み内容・
意向のご確認 お申込みの内容と意向の確認
- 5お申込み内容・
- 6お支払いカード
情報のご入力 お支払いカード情報の入力
- 6お支払いカード
- 7お申込み
受付完了 約2週間程度で「加入者票」を郵送いたします。
- 7お申込み
お問い合わせ
- ミライを結ぶ保険 案内デスク
- 0120-197-464
受付時間:平日9:30~17:00
(土日祝・年末年始をのぞく)
- 《対象手続き》
- ・新規/更新募集:補償内容、手続き、e-CHOICE操作、クレカ等に関する照会応当 等
- ・期中対応:異動・解約の受付、計上 等
- ※団体様毎のフリーコールを取得しております。
- 事故のご連絡・ご相談
「事故受付センター(東京海上日動安心110番)」 - 0120-720-110
受付時間:24時間365日






